Hey there! 🙋🏼♀️
I'm Natalia Fernández
Product Designer based in 📍Madrid, Spain
UX/UI Product Designer +5 years of experience designing complex solutions in B2B digital environments, with a passion for creating spaces where technology feels warm, accessible and human.


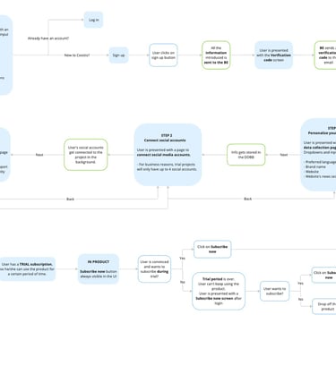
Sign up & subscription system
UX DESIGN, PRODUCT MANAGEMENT, DESIGN STRATEGY, RESEARCH, UI DESIGN
Led the research and design to transform the company's business strategy from a service-led to a product-led sales model


Content Recycling
UX DESIGN, RESEARCH, INNOVATION, UI DESIGN
Led the research and design of a system that helps social media managers to reuse past content based on ongoing trends


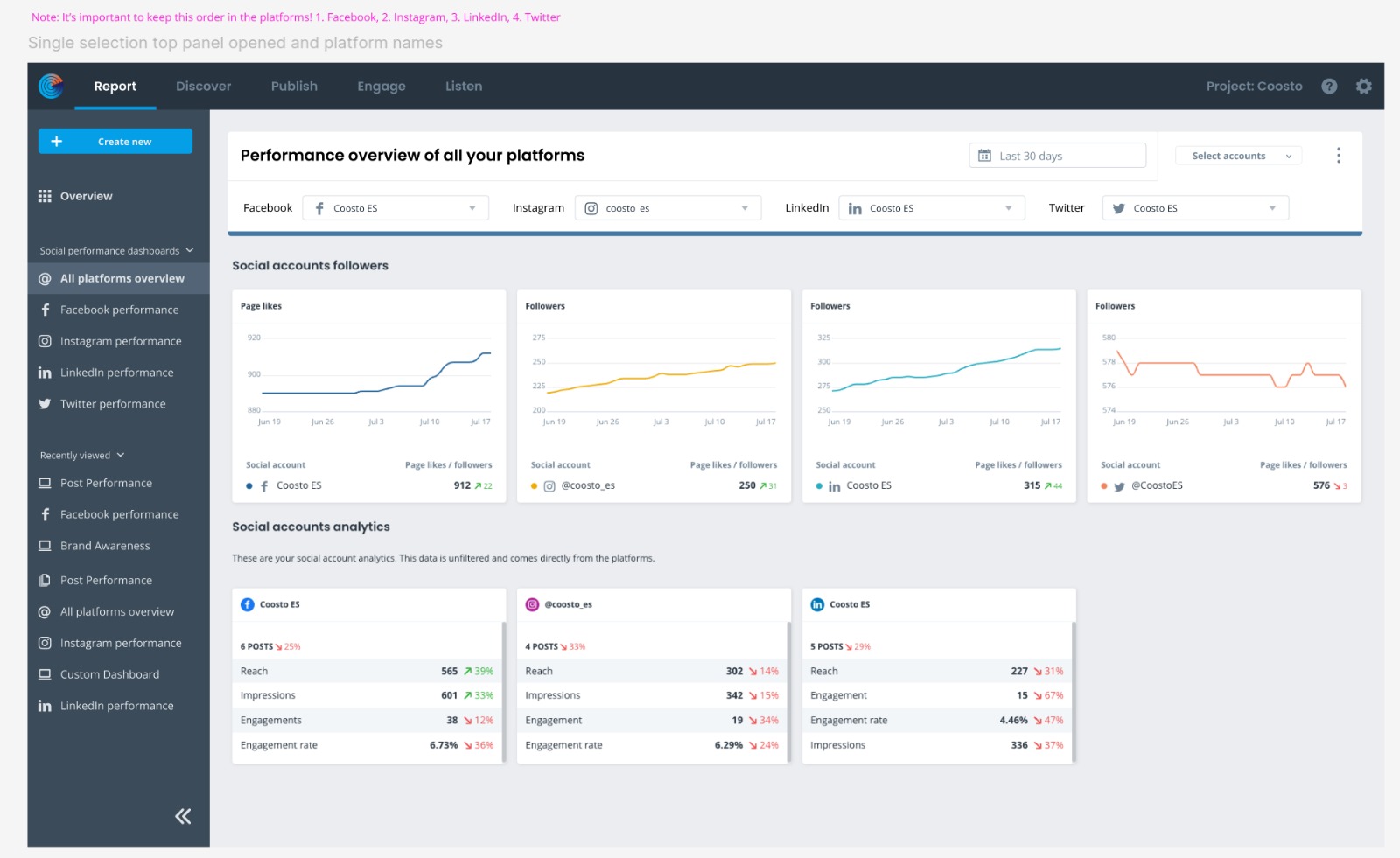
Instant social analytics dashboards
UX DESIGN, USABILITY, RESEARCH, ANALYTICS, UI DESIGN
Created instant, ready-to-use social analytics dashboards with an optimized layout, enhanced navigation and improved usability


Sign up & subscription system
UX DESIGN, PRODUCT MANAGEMENT, DESIGN STRATEGY, RESEARCH, UI DESIGN






Content Recycling
Led the research and design of a system that helps social media managers to reuse past content based on ongoing trends
Led the research and design strategy to transform the company's business model from a service-led sales model to a product-led sales approach
UX DESIGN, RESEARCH, INNOVATION, UI DESIGN
Ready-to-use social analytics dashboards
UX DESIGN, USABILITY, RESEARCH, ANALYTICS, UI DESIGN
Created instant, ready-to-use social analytics dashboards with an optimized layout, enhanced navigation and improved usability




Let's talk!
Contact me at
nataliafernandezpena@gmail.com
© 2025. All rights reserved.
Or follow me on